Vendor Authorized Boot (HPS-First) Tutorial Example Design User Guide¶
Introduction¶
The Vendor Authorized Boot (VAB) design demonstrates an end-to-end authenticated boot flow, from device power on until the Linux kernel is loaded. There are two main components of this design - the Secure Device Manager (SDM) which authenticates the configuration bitstream and U-boot with the Vendor Authorized Boot (VAB) feature. This design is demonstrated on the Agilex™ 7 FPGA F-Series Transceiver-SoC Development Kit (P-Tiles & E-Tile) but can also be easily ported to other boards.
This demo design requires the following: - QKY file to program virtual key for SDM authentication - Signed RBF file (configuration bitstream) that consists of Agilex™ 7 GHRD and U-boot FSBL - U-boot FSBL and SSBL with VAB features - Linux LTSI
Overview¶
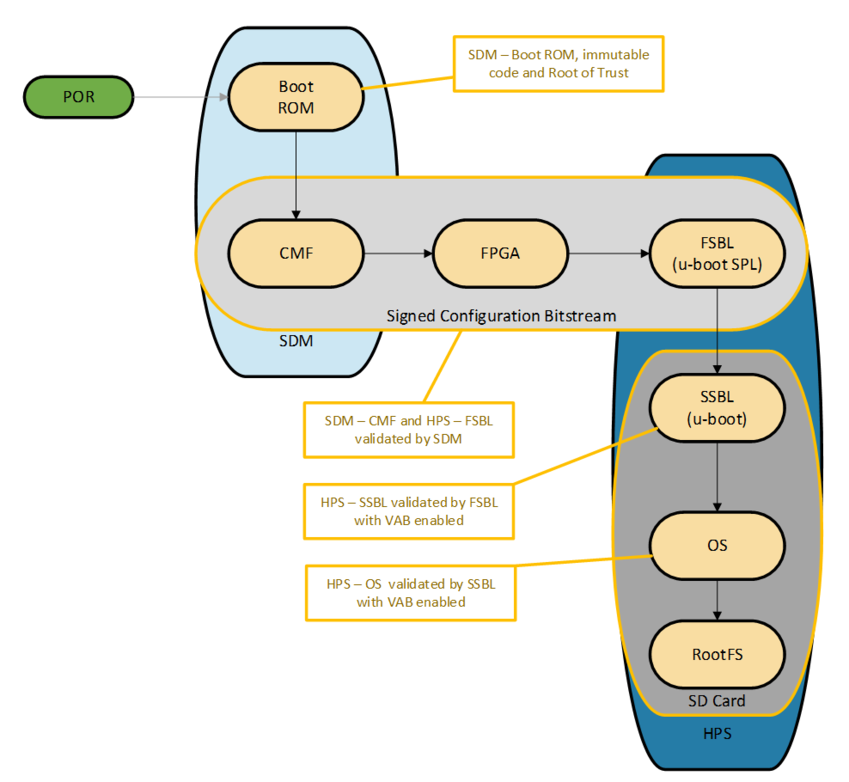
The main purpose of a secure boot system is to ensure that the software running in the Hard Processor System (HPS) is trusted. Upon power up, a trusted first stage of boot will be executed - subsequent stages are only loaded and executed if it is authenticated by the current boot stage. In the Altera® Agilex™ 7 SoC FPGA devices, the Secure Device Manager (SDM) is the entry point for all configuration and booting scenarios. As such, the SDM is the root of trust and will be authenticating the configuration bitstream before any HPS software is being loaded. The SDM's Configuration Management Firmware (CMF) and HPS's First Stage Bootloader (FSBL) are validated as part of the signed configuration bitstream. If VAB is enabled in U-Boot, the FSBL will validate the Second Stage Bootloader (SSBL) and the SSBL will validate the linux kernel.
Note: In this demo design, only the authentication feature of the SDM is being demonstrated. The SDM supports other security features such as bitstream encryption, Physically Unclonable Function (PUF) and many more.

Environment Setup¶
- Create the main directory of the design:
- Download and extract the Linaro toolchain. Then, configure your environment to access the Linaro cross compiler:
wget https://developer.arm.com/-/media/Files/downloads/gnu/11.2-2022.02/binrel/gcc-arm-11.2-2022.02-x86_64-aarch64-none-linux-gnu.tar.xz
tar xf gcc-arm-11.2-2022.02-x86_64-aarch64-none-linux-gnu.tar.xz
export PATH=`pwd`/gcc-arm-11.2-2022.02-x86_64-aarch64-none-linux-gnu/bin:$PATH
rm -f gcc-arm-11.2-2022.02-x86_64-aarch64-none-linux-gnu.tar.xz
export QUARTUS_ROOTDIR=~/intelFPGA_pro/24.3.1/quartus/
export PATH=$QUARTUS_ROOTDIR/bin:$QUARTUS_ROOTDIR/linux64:$QUARTUS_ROOTDIR/../qsys/bin:$PATH
Building the System Image¶
Build Arm Trusted Firmware¶
cd $TOP_DIR
git clone https://github.com/altera-opensource/arm-trusted-firmware
cd arm-trusted-firmware
git checkout -b socfpga_v2.8.1_vab origin/socfpga_v2.8.1
make realclean
make bl31 CROSS_COMPILE=aarch64-none-linux-gnu- PLAT=agilex DEPRECATED=1 \
HANDLE_EA_EL3_FIRST=1
cd ..
Build U-Boot¶
The VAB deconfig will add the Vendor Authorized Boot firmware to the FSBL and SSBL.
cd $TOP_DIR
git clone https://github.com/altera-opensource/u-boot-socfpga
cd u-boot-socfpga
git checkout -b socfpga_v2023.01_vab origin/socfpga_v2023.01
export CROSS_COMPILE=aarch64-none-linux-gnu-; export ARCH=arm
make clean && make mrproper
make socfpga_agilex_vab_defconfig
make -j 24 u-boot u-boot.img u-boot.dtb spl/u-boot-spl-dtb.hex
cd ..
Build Linux Kernel with Intel FGPA Crypto Service Support¶
cd $TOP_DIR
git clone https://github.com/altera-opensource/linux-socfpga
cd linux-socfpga
git checkout -b socfpga-6.1.20 origin/socfpga-6.1.20-lts
export CROSS_COMPILE=aarch64-none-linux-gnu-; export ARCH=arm64
make clean
make defconfig
make menuconfig
(Browse and enable Cryptographic API > Hardware crypto devices > (*)Intel FPGA Crypto Service support)
make -j 16 all && make dtbs && make -j 16 modules
cd ..
Generate Signature Chains¶
Create three signature chains (FPGA, SDM FW Cosigning, and HPS software). Create directories for the keys and signature chains.
Start a Nios command shell to have all Quartus tools in the PATH:Generate Root Key¶
quartus_sign --family=agilex --operation=make_private_pem --curve=secp384r1 --no_passphrase \
privatekeys/root0.pem
quartus_sign --family=agilex --operation=make_public_pem privatekeys/root0.pem \
publickeys/root0_public.pem
quartus_sign --family=agilex --operation=make_root publickeys/root0_public.pem qky/root0.qky
Generate Signing Keys¶
FPGA Signing
quartus_sign --family=agilex --operation=make_private_pem --curve=secp384r1 --no_passphrase \
privatekeys/sign0.pem
quartus_sign --family=agilex --operation=make_public_pem privatekeys/sign0.pem \
publickeys/sign0_public.pem
quartus_sign --family=agilex --operation=make_private_pem --curve=secp384r1 --no_passphrase \
privatekeys/cosign0.pem
quartus_sign --family=agilex --operation=make_public_pem privatekeys/cosign0.pem \
publickeys/cosign0_public.pem
quartus_sign --family=agilex --operation=make_private_pem --curve=secp384r1 --no_passphrase \
privatekeys/software0.pem
quartus_sign --family=agilex --operation=make_public_pem privatekeys/software0.pem \
publickeys/software0_public.pem
quartus_sign --family=agilex --operation=append_key --previous_pem=privatekeys/root0.pem \
--previous_qky=qky/root0.qky --permission=14 --cancel=1 \
--input_pem=publickeys/sign0_public.pem qky/sign0_cancel1.qky
quartus_sign --family=agilex --operation=append_key --previous_pem=privatekeys/root0.pem \
--previous_qky=qky/root0.qky --permission=0x1 --cancel=2 \
--input_pem=publickeys/cosign0_public.pem qky/cosign0_cancel2.qky
quartus_sign --family=agilex --operation=append_key --previous_pem=privatekeys/root0.pem \
--previous_qky=qky/root0.qky --permission=0x80 --cancel=3 \
--input_pem=publickeys/software0_public.pem qky/software0_cancel3.qky
Build the Hardware Design¶
Build the GHRD¶
Download the GHRD from Github, and build it using the commands below:
cd $TOP_DIR
rm -rf ghrd-socfpga agilex_soc_devkit_ghrd
git clone -b QPDS23.2_REL_GSRD_PR https://github.com/altera-opensource/ghrd-socfpga
mv ghrd-socfpga/agilex_soc_devkit_ghrd .
cd agilex_soc_devkit_ghrd
make scrub_clean_all
make generate_from_tcl
make all
cd ..
Enable Security Features: Authentication¶
For the FPGA configuration bitstream to be properly signed, enable the Quartus key File in the Quartus Project.
- Open the GHRD project in Quartus.
- From the Assignments Menu, navigate to Device > Device and Pin Options > Security. Under Quartus key file, browse and select qky/sign0_cancel1.qky.
- Alternately, you can add the following assignment to the .qsf file: "set_global_assignment -name QKY_FILE "
Regenerate the sof by running the Assembler. - From the Processing menu, select Compilation Dashboard. In the Compilation Dashboard, select Assembler to regenerate the sof.
Generate and Sign FPGA and HPS RBF Files¶
Add FSBL bootloader to configuration bitstream.
cd $TOP_DIR
mkdir bitstreams
cd bitstreams
quartus_pfg -c \
../agilex_soc_devkit_ghrd/output_files/ghrd_agfb014r24b2e2v.sof \
../agilex_soc_devkit_ghrd/output_files/ghrd_agfb014r24b2e2v_hps.sof -o hps_path=../u-boot-socfpga/spl/u-boot-spl-dtb.hex
quartus_sign --family=agilex --operation=sign --qky=../qky/cosign0_cancel2.qky --pem=../privatekeys/cosign0.pem \
$QUARTUS_ROOTDIR/../devices/programmer/firmware/agilex.zip signed_agilex.zip
quartus_pfg -c -o fw_source=signed_agilex.zip ../agilex_soc_devkit_ghrd/output_files/ghrd_agfb014r24b2e2v_hps.sof \
-o sign_later=ON unsigned_bitstream.rbf
quartus_sign --family=agilex --operation=sign --qky=../qky/sign0_cancel1.qky \
--pem=../privatekeys/sign0.pem unsigned_bitstream.rbf signed_bitstream.rbf
quartus_pfg -c signed_bitstream.rbf signed_flash.jic -o device=MT25QU128 -o flash_loader=AGFB014R24B -o mode=ASX4
Prepare the Signed Images¶
Compile fcs_prepare¶
The VAB preparation tool is used along with quartus_sign to create a signed firmware image. The signing process perfoms the following: - The VAB preparation tool calculates the SHA384 hash of the firmware image and creates an unsigned certificate, named unsigned_cert.ccert. - The signing tool signs the unsigned certification using the appropriate signature chain and creates a signed certificate. - The VAB preparation tool will append the signed certificate and certificate length to the firmware image, creating a signed firmware image hps_image_signed.vab. - Create a FIT image of the individually signed firmware images.
cd $TOP_DIR
git clone https://github.com/altera-opensource/fcs_apps
mv fcs_apps fcs_prepare
cd fcs_prepare
git checkout -b fcs_prepare_vab origin/fcs_prepare
export CROSS_COMPILE=; export ARCH=
make clean && make all
cd ..
Create Signed U-boot Image¶
A signed U-boot image will consist of three individually signed firmware images (bl31.bin, u-boot.dtb and u-boot-nodtb.bin) in a FIT image:
Create a working directory for signing images
../fcs_prepare/fcs_prepare --hps_cert ../arm-trusted-firmware/build/agilex/release/bl31.bin -v
quartus_sign --family=agilex --operation=SIGN --qky=../qky/software0_cancel3.qky \
--pem=../privatekeys/software0.pem ./unsigned_cert.ccert ./signed_cert_bl31.bin.ccert
../fcs_prepare/fcs_prepare --finish ./signed_cert_bl31.bin.ccert --imagefile \
../arm-trusted-firmware/build/agilex/release/bl31.bin
mv hps_image_signed.vab ../u-boot-socfpga/signed-bl31.bin
rm unsigned_cert.ccert
../fcs_prepare/fcs_prepare --hps_cert ../u-boot-socfpga/u-boot.dtb -v
quartus_sign --family=agilex --operation=SIGN --qky=../qky/software0_cancel3.qky \
--pem=../privatekeys/software0.pem ./unsigned_cert.ccert ./signed_cert_u-boot_pad.dtb.ccert
../fcs_prepare/fcs_prepare --finish ./signed_cert_u-boot_pad.dtb.ccert --imagefile ../u-boot-socfpga/u-boot.dtb
mv hps_image_signed.vab ../u-boot-socfpga/signed-u-boot.dtb
rm unsigned_cert.ccert
../fcs_prepare/fcs_prepare --hps_cert ../u-boot-socfpga/u-boot-nodtb.bin -v
quartus_sign --family=agilex --operation=SIGN --qky=../qky/software0_cancel3.qky \
--pem=../privatekeys/software0.pem ./unsigned_cert.ccert ./signed_cert_u-boot-nodtb.bin.ccert
../fcs_prepare/fcs_prepare --finish ./signed_cert_u-boot-nodtb.bin.ccert --imagefile \
../u-boot-socfpga/u-boot-nodtb.bin
mv hps_image_signed.vab ../u-boot-socfpga/signed-u-boot-nodtb.bin
rm unsigned_cert.ccert
cd ../u-boot-socfpga/
export CROSS_COMPILE=aarch64-none-linux-gnu-; export ARCH=arm64
./tools/binman/binman build -u -d u-boot.dtb -O . -i u-boot
cd ..
Create Signed Linux Image¶
A signed Linux image will consist of two individually signed firmware images (Image and linux.dtb) in a FIT image:
Move into the signed images working directory
../fcs_prepare/fcs_prepare --hps_cert ../linux-socfpga/arch/arm64/boot/Image -v
quartus_sign --family=agilex --operation=SIGN --qky=../qky/software0_cancel3.qky \
--pem=../privatekeys/software0.pem ./unsigned_cert.ccert ./signed_cert_Image.ccert
../fcs_prepare/fcs_prepare --finish ./signed_cert_Image.ccert --imagefile ../linux-socfpga/arch/arm64/boot/Image
mv hps_image_signed.vab ../u-boot-socfpga/signed-Image
rm unsigned_cert.ccert
../fcs_prepare/fcs_prepare --hps_cert \
../linux-socfpga/arch/arm64/boot/dts/intel/socfpga_agilex_socdk.dtb -v
quartus_sign --family=agilex --operation=SIGN --qky=../qky/software0_cancel3.qky \
--pem=../privatekeys/software0.pem ./unsigned_cert.ccert ./signed_cert_linux.dtb.ccert
../fcs_prepare/fcs_prepare --finish ./signed_cert_linux.dtb.ccert --imagefile \
../linux-socfpga/arch/arm64/boot/dts/intel/socfpga_agilex_socdk.dtb
mv hps_image_signed.vab ../u-boot-socfpga/signed-linux.dtb
rm unsigned_cert.ccert
cd ../u-boot-socfpga/
export CROSS_COMPILE=aarch64-none-linux-gnu-; export ARCH=arm64
./tools/binman/binman build -u -d u-boot.dtb -O . -i kernel
cd ..
Create fcs_client (optional)¶
The FCS_Client is an application that will allow validation of firmware images from the linux kernel. This application interfaces the Intel FPGA Crypto Services drivers included with the linux build.
cd $TOP_DIRcd $TOP_DIR
git clone https://github.com/altera-opensource/fcs_apps
mv fcs_apps fcs_client
cd fcs_client
git checkout -b fcs_client_vab origin/fcs_client
export CROSS_COMPILE=aarch64-none-linux-gnu-; export ARCH=arm64
make clean && make all
cd ..
Create Rootfs¶
Refer to Building Yocto Rootfs
cd $TOP_DIR
mkdir rootfs && cd rootfs
git clone -b honister git://git.yoctoproject.org/poky.git
git clone -b honister git://git.yoctoproject.org/meta-intel-fpga.git
source poky/oe-init-build-env ./build
echo 'MACHINE = "agilex"' >> conf/local.conf
echo 'BBLAYERS += " ${TOPDIR}/../meta-intel-fpga "' >> conf/bblayers.conf
bitbake core-image-minimal
cd ../..
Create SD Card Image¶
cd $TOP_DIR
mkdir sd_card && cd sd_card
wget https://releases.rocketboards.org/2020.11/gsrd/tools/make_sdimage_p3.py
chmod +x make_sdimage_p3.py
mkdir sdfs && cd sdfs
cp ../../u-boot-socfpga/u-boot.itb .
cp ../../u-boot-socfpga/kernel.itb .
cd ..
mkdir rootfs && cd rootfs
sudo tar xf ../../rootfs/build/tmp/deploy/images/agilex/core-image-minimal-agilex.tar.gz
cd ..
cd rootfs
sudo mkdir home/root/tools
sudo cp ../../fcs_client/fcs_client home/root/tools/fcs_client
cd ..
cd rootfs
sudo mkdir home/root/images
sudo cp ../../u-boot-socfpga/signed-bl31.bin home/root/images/signed-bl31.bin
cd ..
sudo python3 make_sdimage_p3.py -f \
-P sdfs/*,num=1,format=fat32,size=50M \
-P rootfs/*,num=2,format=ext3,size=400M \
-s 512M \
-n sdcard_agilex_secure_boot.img
cd ..
Program the Board and Boot¶
Configure board for SDM to boot from JTAG:
- SW1: 1:ON 2:ON 3:ON 4: OFF
- All other switches are in the default position
Insert the updated SD card into the slot on the OOBE HPS Daughtercard
Connect to the board with a serial terminal with 115,200-8-N-1 settings
Power up the board. Program and verify the virtual key using the following command. After this step, the device will no longer accept any unsigned bitstream or bitstream that has been signed with a different key until the device has received a power cycle.
Program the signed RBF file using the following command:
SDM will authenticate the bitstream and only allow configuration to proceed if the image is authenticated. Once RBF programming is done, you will be able to observe the U-boot boot messages at the serial terminal. The FSBL will verify the SSBL (in blue). The SSBL will then boot and verify the Linux kernel (in red).
U-Boot SPL 2021.04-14501-gbdc9a4409d (Jan 13 2022 - 17:20:53 -0600) Reset state: Cold MPU 1200000 kHz L4 Main 400000 kHz L4 sys free 100000 kHz L4 MP 200000 kHz L4 SP 100000 kHz SDMMC 50000 kHz DDR: 8192 MiB SDRAM-ECC: Initialized success with 1727 ms QSPI: Reference clock at 400000 kHz WDT: Started with servicing (10s timeout) Trying to boot from MMC1 ## Checking hash(es) for config conf … OK ## Checking hash(es) for Image atf … crc32+ OK Image Authentication passed at address 0x0000000000001038 (40988 bytes) ## Checking hash(es) for Image uboot … crc32+ OK Image Authentication passed at address 0x0000000000200014 (627496 bytes) ## Checking hash(es) for Image fdt … crc32+ OK Image Authentication passed at address 0x0000000000299350 (18184 bytes) NOTICE: BL31: v2.5.0(release):QPDS21.1STD_REL_GSRD_PR NOTICE: BL31: Built : 17:05:32, Jan 13 2022 U-Boot 2021.04-14501-gbdc9a4409d (Jan 13 2022 - 17:20:53 -0600)socfpga_agilex CPU: Intel FPGA SoCFPGA Platform (ARMv8 64bit Cortex-A53) Model: SoCFPGA Agilex SoCDK DRAM: 8 GiB WDT: Started with servicing (10s timeout) MMC: dwmmc0@ff808000: 0 Loading Environment from MMC... *** Warning - bad CRC, using default environment In: serial0@ffc02000 Out: serial0@ffc02000 Err: serial0@ffc02000 Net: Warning: ethernet@ff800000 (eth0) using random MAC address - 52:ec:38:d3:48:8e eth0: ethernet@ff800000 Hit any key to stop autoboot: 0 Failed to load 'u-boot.scr' 31856470 bytes read in 1487 ms (20.4 MiB/s) ## Loading kernel from FIT Image at 02000000 … Using 'conf' configuration Verifying Hash Integrity … OK Trying 'kernel' kernel subimage Description: Linux Kernel Type: Kernel Image Compression: uncompressed Data Start: 0x020000bc Data Size: 31837308 Bytes = 30.4 MiB Architecture: AArch64 OS: Linux Load Address: 0x04080000 Entry Point: 0x04080000 Hash algo: crc32 Hash value: 51c0a4d2 Verifying Hash Integrity … crc32+ OK Image Authentication passed at address 0x00000000020000bc (31836672 bytes) ## Loading fdt from FIT Image at 02000000 … Using 'conf' configuration Verifying Hash Integrity … OK Trying 'fdt' fdt subimage Description: Linux DTB Type: Flat Device Tree Compression: uncompressed Data Start: 0x03e5ce10 Data Size: 17304 Bytes = 16.9 KiB Architecture: AArch64 Hash algo: crc32 Hash value: 57811f0f Verifying Hash Integrity … crc32+ OK Image Authentication passed at address 0x0000000003e5ce10 (16668 bytes) Booting using the fdt blob at 0x3e5ce10 Loading Kernel Image Loading Device Tree to 000000007fa33000, end 000000007fa3a11b … OK SF: Detected mt25qu02g with page size 256 Bytes, erase size 4 KiB, total 256 MiB Enabling QSPI at Linux DTB... RSU: Firmware or flash content not supporting RSU RSU: Firmware or flash content not supporting RSU RSU: Firmware or flash content not supporting RSU RSU: Firmware or flash content not supporting RSU Starting kernel …
Using fcs_client¶
If included in your rootfs, you can verify signed firmware images using fcs_client. Enter username as 'root' (no password required) once booting is complete. In the below example, we are validating the signed_bl31.bin which we added to the rootfs. Return status '0x0' indicates validated firmware.
Poky (Yocto Project Reference Distro) 3.4.1 agilex /dev/ttyS0
agilex login: root
root@agilex:~# ./tools/fcs_client -V ./images/signed-bl31.bin -t 0 -v
fcs_validate_request[481] filesize=41624
fcs_validate_request[503] sz=41624, filesize=41624
fcs_validate_request[516] Parsing Normal image
fcs_validate_hps_image_buf[349] perform Hash Calculation
Computed Hash
0000: 0e 20 6f af 08 9c db b9
0008: d6 25 71 1b fe 62 df 0d
0010: 21 d6 c8 15 1f 7d 4c 32
0018: c3 3e 53 c0 2c 5e 83 dc
0020: 41 71 ff f5 2a 45 1c 4e
0028: 24 67 8e 50 00 dd 10 34
Certificate Hash
0000: 0e 20 6f af 08 9c db b9
0008: d6 25 71 1b fe 62 df 0d
0010: 21 d6 c8 15 1f 7d 4c 32
0018: c3 3e 53 c0 2c 5e 83 dc
0020: 41 71 ff f5 2a 45 1c 4e
0028: 24 67 8e 50 00 dd 10 34
Hash matches so sending to SDM...
VAB Certificate size is 636.
ioctl size=636, address=0x0x1950f4ac
ioctl return status=0x0 size=636
root@agilex:~#
Created: October 6, 2025