Secure Boot Tutorial Example Design User Guide¶
Introduction¶
The secure boot demo design demonstrates an end-to-end authenticated boot flow, from device power on until the Linux kernel is loaded. There are two main components of this design - the Secure Device Manager (SDM) which authenticates the configuration bitstream, and U-boot with the Verified Boot feature. This design is demonstrated on the Intel Stratix® 10 H-Tile SoC FPGA Development Kit (DK-SOC-1SSX-H-D) but can be easily ported to other boards as well.
This demo design requires:
- QKY file to program virtual key for SDM authentication
- Signed RBF file (configuration bitstream) that consists of Intel Stratix 10 GHRD and U-boot FSBL
- U-boot FSBL and SSBL with Verified Boot features
- Linux LTSI
Overview¶
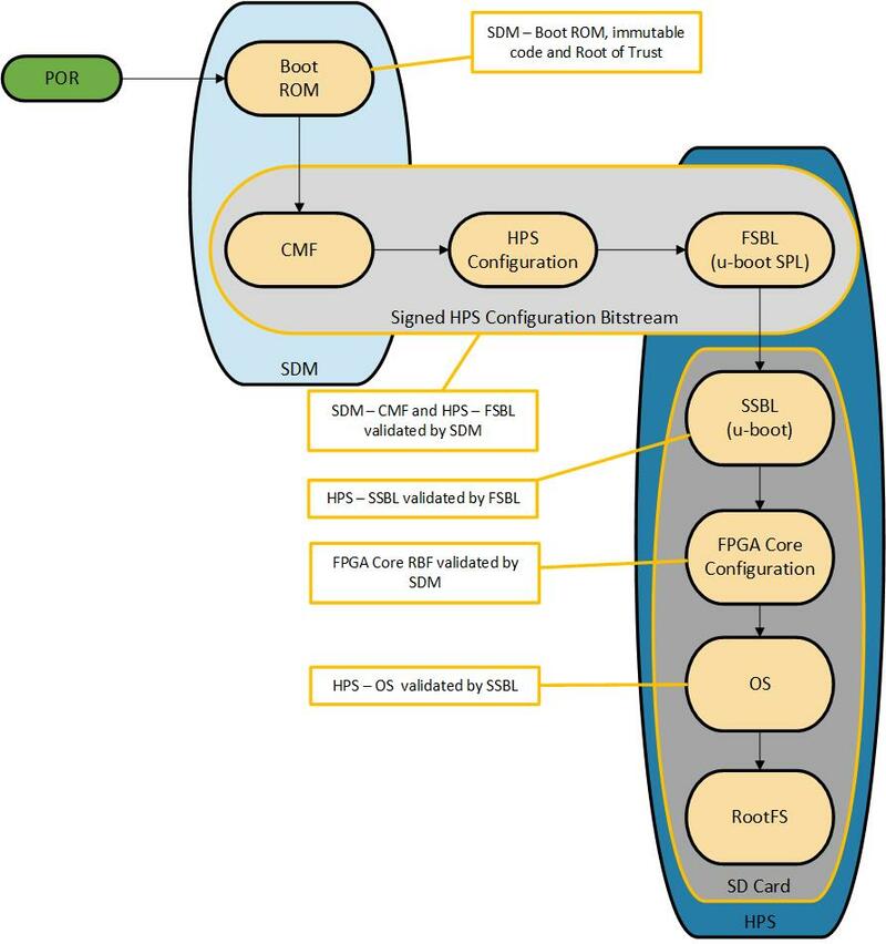
The main purpose of a secure boot system is to ensure that the software running in the Hard Processor System (HPS) is trusted. Upon power-up, a trusted first stage of the boot will be executed - subsequent stages are only loaded and executed if it is authenticated by the current boot stage. In the Intel Stratix® 10 SoC device, the Secure Device Manager (SDM) is the entry point for all configuration and booting scenarios. As such, the SDM is the root of trust and will be authenticating the configuration bitstream before any HPS software is loaded.
Note: In this demo design, only the authentication feature of the SDM is being demonstrated. The SDM supports other security features such as bitstream encryption, Physically Unclonable Function (PUF), and many more. For more information regarding the SDM or Intel Stratix® 10 security features, refer to the Intel Stratix 10 Device Security User Guide.
A detailed diagram of the authenticated boot flow is shown below:
Detailed explanation of each Boot Stage
- Power on reset
- Upon power up, the SDM will read the security state of the eFuses and obtain the configuration bitstream from the boot source (as determined by the MSEL pins). By default, all SDM firmware authentication is enforced when user creates the configuration bitstream in Intel Quartus Prime Pro.
- SDM
- On top of the SDM firmware authentication, the user can enable the owner authentication feature to increase the security state of the device.
- SDM will then check and ensure that the hash of the public root key used to sign the bitstream matches the value stored in the virtual keys or eFuses (indicated by the red key and lock symbol). For this design example, virtual keys are used (provided via JTAG)
- If authentication is successful, SDM will configure the device, copies the U-boot FSBL to the HPS on-chip RAM and release the HPS from reset.
- U-boot FSBL
- Once U-boot FSBL is loaded and running, it will retrieve the U-boot SSBL from the HPS Flash Storage (in this example, the HPS SD card is used). Alternatively user have the option to store the U-boot SSBL in the SDM Flash.
- The U-boot SSBL image contains a hash signature that is created when the user hash and sign the image with private key (indicated by the blue lock).
- Using the public key information in its DTB (indicated by the blue key), U-boot FSBL will hash the image and ensures that the hash signature matches.
- If authentication is successful, the U-boot FSBL will load and hand over the control to SSBL.
- U-Boot SSBL
- U-boot SSBL will load the Flat Image Tree (FIT) Image file from HPS Flash Storage (in this example, the HPS SD Card is used).
- The FIT image contains a signature that is created when the user hashes and signs the image with a private key (indicated by the green lock).
- Similarly, using the public key information in its DTB (indicated by the green key), U-boot SSBL will hash the image and ensure that the signature matches.
- If authentication is successful U-boot SSBL will load and hand over the control to kernel.
- Operating System
- Once Linux is loaded, the secure boot process is complete
Environment Setup¶
- Create the main directory of the design:
- Download and extract the Linaro toolchain. Then, configure your environment to access the Linaro cross compiler:
cd $TOP_DIR
wget https://developer.arm.com/-/media/Files/downloads/gnu/11.2-2022.02/binrel/gcc-arm-11.2-2022.02-x86_64-aarch64-none-linux-gnu.tar.xz
tar xf gcc-arm-11.2-2022.02-x86_64-aarch64-none-linux-gnu.tar.xz
rm -f gcc-arm-11.2-2022.02-x86_64-aarch64-none-linux-gnu.tar.xz
export PATH=$TOP_DIR/gcc-arm-11.2-2022.02-x86_64-aarch64-none-linux-gnu/bin:$PATH
export ARCH=arm64
export CROSS_COMPILE=aarch64-none-linux-gnu-
- Enable Quartus tools to be called from command line:
export QUARTUS_ROOTDIR=~/intelFPGA_pro/24.3.1/quartus/
export PATH=$QUARTUS_ROOTDIR/bin:$QUARTUS_ROOTDIR/linux64:$QUARTUS_ROOTDIR/../qsys/bin:$PATH
Building the System Image¶
Build Arm Trusted Firmware¶
cd $TOP_DIR
git clone https://github.com/altera-opensource/arm-trusted-firmware
cd arm-trusted-firmware
git checkout -b socfpga_v2.8.1_vab origin/socfpga_v2.8.1
make realclean
make bl31 CROSS_COMPILE=aarch64-none-linux-gnu- PLAT=stratix10 DEPRECATED=1 HANDLE_EA_EL3_FIRST=1
cd ..
Build U-Boot¶
cd $TOP_DIR
git clone https://github.com/altera-opensource/u-boot-socfpga
cd u-boot-socfpga/
git checkout -b test -t origin/socfpga_v2023.07
ln $TOP_DIR/arm-trusted-firmware/build/stratix10/release/bl31.bin .
cat << EOF > config-fragment-stratix10
# - Disable distroboot and use specific boot command.
CONFIG_DISTRO_DEFAULTS=n
CONFIG_HUSH_PARSER=y
CONFIG_SYS_PROMPT_HUSH_PS2="> "
CONFIG_USE_BOOTCOMMAND=y
CONFIG_BOOTCOMMAND="setenv bootargs 'earlycon panic=-1 root=/dev/mmcblk0p2 rw rootwait'; load mmc 0:1 $loadaddr signed_bitstream_core.rbf; fpga load 0 $loadaddr $filesize; bridge enable; load mmc 0:1 0x10000000 kernel-sign.fit; bootm 0x10000000"
CONFIG_CMD_FAT=y
CONFIG_CMD_FS_GENERIC=y
CONFIG_DOS_PARTITION=y
CONFIG_CMD_PART=y
# Some Security features for U-boot
CONFIG_FIT_ENABLE_SHA256_SUPPORT=y
CONFIG_FIT_SIGNATURE=y
CONFIG_FIT_VERBOSE=y
CONFIG_CMD_CACHE=y
CONFIG_CMD_DHCP=y
CONFIG_ENV_IS_NOWHERE=n
CONFIG_ENV_IS_MMC=y
CONFIG_SPL_SHA256_SUPPORT=y
CONFIG_SPL_CRYPTO_SUPPORT=y
CONFIG_SPL_HASH_SUPPORT=y
CONFIG_RSA=y
CONFIG_SPL_RSA=y
CONFIG_SHA256=y
EOF
make clean && make mrproper
make socfpga_stratix10_defconfig
./scripts/kconfig/merge_config.sh -O ./ ./.config ./config-fragment-stratix10
make -j 24
Build Linux Kernel¶
cd $TOP_DIR
git clone https://github.com/altera-opensource/linux-socfpga
cd linux-socfpga
git checkout -b test-kernel -t origin/socfpga-6.1.55-lts
make clean && make mrproper
make defconfig
make -j 64 Image dtbs
Generate Signature Chains¶
cd $TOP_DIR
mkdir -p privatekeys && mkdir -p publickeys && mkdir -p qky
~/intelFPGA_pro/23.4/nios2eds/nios2_command_shell.sh
quartus_sign --family=stratix10 --operation=make_private_pem --curve=secp384r1 --no_passphrase privatekeys/root0.pem
quartus_sign --family=stratix10 --operation=make_public_pem privatekeys/root0.pem publickeys/root0_public.pem
quartus_sign --family=stratix10 --operation=make_root publickeys/root0_public.pem qky/root0.qky
quartus_sign --family=stratix10 --operation=make_private_pem --curve=secp384r1 --no_passphrase privatekeys/sign0.pem
quartus_sign --family=stratix10 --operation=make_public_pem privatekeys/sign0.pem publickeys/sign0_public.pem
quartus_sign --family=stratix10 --operation=make_private_pem --curve=secp384r1 --no_passphrase privatekeys/software0.pem
quartus_sign --family=stratix10 --operation=make_public_pem privatekeys/software0.pem publickeys/software0_public.pem
quartus_sign --family=stratix10 --operation=append_key --previous_pem=privatekeys/root0.pem --previous_qky=qky/root0.qky --permission=6 --cancel=0 --input_pem=publickeys/sign0_public.pem qky/sign0_cancel1.qky
Build the Hardware Design¶
Build the GHRD¶
cd $TOP_DIR
git clone -b QPDS23.2_REL_GSRD_PR https://github.com/altera-opensource/ghrd-socfpga
mv ghrd-socfpga/s10_soc_devkit_ghrd .
rm -rf ghrd-socfpga
cd s10_soc_devkit_ghrd
export QUARTUS_DEVICE=1SX280HU2F50E1VGAS
make scrub_clean_all
make generate_from_tcl
make all
Enable Security Features: Authentication¶
For the FPGA configuration bitstream to be properly signed, enable the Quartus key File in the Quartus Project.
- Open the GHRD project in Quartus.
- From the Assignments Menu, navigate to Device > Device and Pin Options > Security. Under the Quartus key file, browse and select qky/sign0_cancel1.qky.
- Alternatively, you can add the following assignment to the .qsf file: "set_global_assignment -name QKY_FILE "
Regenerate the sof by running the Assembler.
- From the Processing menu, select Compilation Dashboard. In the Compilation Dashboard, select Assembler to regenerate the sof.
Generate and Sign FPGA and HPS RBF Files¶
cd $TOP_DIR
mkdir bitstreams
cd $TOP_DIR/s10_soc_devkit_ghrd/output_files
quartus_pfg -c ghrd_1sx280hu2f50e1vgas.sof ghrd.rbf -o hps_path=$TOP_DIR/u-boot-socfpga/spl/u-boot-spl-dtb.hex -o hps=1 -o sign_later=ON
quartus_sign --family=stratix10 --operation=sign --qky=../../qky/sign0_cancel1.qky --pem=../../privatekeys/sign0.pem ghrd.core.rbf ../../bitstreams/signed_bitstream_core.rbf
quartus_sign --family=stratix10 --operation=sign --qky=../../qky/sign0_cancel1.qky --pem=../../privatekeys/sign0.pem ghrd.hps.rbf ../../bitstreams/signed_bitstream_hps.rbf
Prepare the Signed Images¶
Create the U-Boot and Linux Keypair Files¶
Create the keypair used for U-Boot verification:
cd $TOP_DIR
mkdir uboot-key && cd uboot-key
openssl genrsa -F4 -out uboot.key 4096
openssl req -batch -new -x509 -key uboot.key -out uboot.crt
Create the keypair used for Linux and DTB verification:
cd $TOP_DIR
mkdir linux-key && cd linux-key
openssl genrsa -F4 -out linux.key 4096
openssl req -batch -new -x509 -key linux.key -out linux.crt
Sign Linux kernel and DTB Files¶
Create the kernel-sign.its file using the following commands:
cd $TOP_DIR/u-boot-socfpga/
cat <<EOF > kernel-sign.its
/dts-v1/;
/ {
description = "Linux kernel image with FDT blob";
#address-cells = <1>;
images {
kernel {
description = "Linux Kernel";
data = /incbin/("Image");
type = "kernel";
arch = "arm64";
os = "linux";
compression = "none";
load = <0x6000000>;
entry = <0x6000000>;
hash {
algo = "sha256";
};
};
fdt {
description = "Linux DTB";
data = /incbin/("socfpga_stratix10_socdk.dtb");
type = "flat_dt";
arch = "arm64";
compression = "none";
hash {
algo = "sha256";
};
};
};
configurations {
default = "conf";
conf {
description = "Linux boot configuration";
kernel = "kernel";
fdt = "fdt";
signature {
algo = "sha256,rsa4096";
key-name-hint = "linux";
sign-images = "fdt", "kernel";
};
};
};
};
EOF
Copy the Linux Image and DTB files from Linux Build:
cp $TOP_DIR/linux-socfpga/arch/arm64/boot/Image .
cp $TOP_DIR/linux-socfpga/arch/arm64/boot/dts/altera/socfpga_stratix10_socdk.dtb .
Build U-Boot to include the key information for Linux and DTB signatures. The generated file is the kernel-sign.fit has the kernel image and the dtb file that will be used for Linux boot.
tools/mkimage -k /home/fawaz/hps/S10_Secure/linux_key/ -K socfpga_stratix10_socdk.dtb -f kernel-sign.its -r kernel-sign.fit
make
Sign U-Boot File¶
Create the uboot-sign.its file using the following commands:
cd $TOP_DIR/u-boot-socfpga/
cat <<EOF > uboot-sign.its
/dts-v1/;
/ {
description = "Authenticator";
#address-cells = <1>;
images {
standalone {
description = "Authenticator binary";
data = /incbin/("u-boot-dtb.bin");
type = "standalone";
arch = "arm64";
compression = "none";
load = <0x00200000>;
entry = <0x00200000>;
os = "u-boot";
hash {
algo = "sha256";
};
};
atf {
description = "ARM Trusted Firmware";
data = /incbin/("bl31.bin");
type = "firmware";
os = "arm-trusted-firmware";
arch = "arm64";
compression = "none";
load = <0x00001000>;
entry = <0x00001000>;
hash {
algo = "sha256";
};
};
};
configurations {
default = "conf";
conf {
description = "Authenticator fitImage";
firmware = "atf";
loadables = "standalone";
signature {
algo = "sha256,rsa4096";
key-name-hint = "uboot";
sign-images = "firmware", "loadables";
};
};
};
};
EOF
Build U-Boot to include the key information for FSBL and U-Boot DTB signatures. The generated file is the uboot-sign.fit must be renamed to u-boot.itb after generating it.
tools/mkimage -k $TOP_DIR/uboot-key/ -K spl/u-boot-spl.dtb -f uboot-sign.its -r u-boot-sign.fit
make
Create Rootfs¶
cd $TOP_DIR
mkdir yocto && cd yocto
git clone -b nanbield https://git.yoctoproject.org/poky
git clone -b nanbield https://git.yoctoproject.org/meta-intel-fpga
git clone -b nanbield https://github.com/openembedded/meta-openembedded
source poky/oe-init-build-env ./build
echo 'MACHINE = "stratix10"' >> conf/local.conf
echo 'BBLAYERS += " ${TOPDIR}/../meta-intel-fpga "' >> conf/bblayers.conf
echo 'BBLAYERS += " ${TOPDIR}/../meta-openembedded/meta-oe "' >> conf/bblayers.conf
echo 'CORE_IMAGE_EXTRA_INSTALL += "openssh gdbserver devmem2"' >> conf/local.conf
bitbake core-image-minimal
Create SD Card Image¶
Create the required directories and download the python script to create the sdcard image:
cd $TOP_DIR
mkdir sdcard && cd sdcard
mkdir sdfs rootfs
wget https://releases.rocketboards.org/2020.11/gsrd/tools/make_sdimage_p3.py
chmod +x make_sdimage_p3.py
Copy the kernel, dtb, uboot, and core rbf files:
cd sdfs
cp $TOP_DIR/u-boot-socfpga/kernel-sign.fit .
cp $TOP_DIR/u-boot-socfpga/u-boot-sign.fit u-boot.itb
cp $TOP_DIR/bitstreams/signed_bitstream_core.rbf .
Extract the generated rootfs:
cd ../rootfs
sudo tar xf $TOP_DIR/yocto/build/tmp/deploy/images/stratix10/core-image-minimal-stratix10.rootfs.tar.gz
cd ..
Run the python script to generate the sdcard image file:
sudo python3 make_sdimage_p3.py -f \
-P sdfs/*,num=1,format=fat,size=70M \
-P rootfs/*,num=2,format=ext3,size=400M \
-s 512M \
-n s10_secure_boot.img
Run the Design on Stratix® 10 SoC Development Kit¶
Once the sdcard image file is written to the sdcard, mount it to the board, and make sure to set the MSEL to JTAG configuration MSEL[1111].
Next, connect your board to the HPS UART and JTAG connection, then power-up. After that, download the quartus key and hps rbf files using the following commands:
cd $TOP_DIR
quartus_pgm -c 1 -m jtag -o "pi;qky/root0.qky"
quartus_pgm -c 1 -m jtag -o "p;bitstreams/signed_bitstream_hps.rbf"
You should see your HPS UART terminal showing the SPL boot message as below. The messages in the red color indicate the authentication of U-Boot and ATF. The messages in blue color indicate the authenticated FPGA core configuration. Finally, the green color messages indicate the authentication of Linux kernel and DTB.
U-Boot SPL 2023.07-rc6-30089-gdab86d36f1-dirty (Jan 08 2024 - 21:06:00 -0600)
Reset state: Cold
MPU 1200000 kHz
L3 main 400000 kHz
Main VCO 2400000 kHz
Per VCO 2000000 kHz
EOSC1 25000 kHz
HPS MMC 50000 kHz
UART 100000 kHz
DDR: 4096 MiB
SDRAM-ECC: Initialized success with 987 ms
QSPI: Reference clock at 400000 kHz
WDT: Started watchdog@ffd00200 with servicing every 1000ms (10s timeout)
denali-nand-dt nand@ffb90000: timeout while waiting for irq 0x2000
denali-nand-dt nand@ffb90000: reset not completed.
Trying to boot from MMC1
## Checking hash(es) for config conf ... sha256,rsa4096:uboot+ OK
## Checking hash(es) for Image atf ... sha256+ OK
## Checking hash(es) for Image standalone ... sha256+ OK
NOTICE: BL31: bl31_setup
NOTICE: BL31: bl31_plat_arch_setup
NOTICE: BL31: v2.8.1(release):QPDS23.2_REL_GSRD_PR
NOTICE: BL31: Built : 14:09:49, Dec 8 2023 U-Boot 2023.07-rc6-30089-gdab86d36f1-dirty (Jan 08 2024 - 21:05:44 -0600)socfpga_stratix10 CPU: Intel FPGA SoCFPGA Platform (ARMv8 64bit Cortex-A53)
Model: SoCFPGA Stratix 10 SoCDK
DRAM: 2 GiB (effective 4 GiB)
Core: 27 devices, 22 uclasses, devicetree: separate
Warning: Device tree includes old 'u-boot,dm-' tags: please fix by 2023.07!
WDT: Started watchdog@ffd00200 with servicing every 1000ms (10s timeout)
NAND: denali-nand-dt nand@ffb90000: timeout while waiting for irq 0x2000
denali-nand-dt nand@ffb90000: reset not completed.
Failed to initialize Denali NAND controller. (error -5)
0 MiB
MMC: dwmmc0@ff808000: 0
Loading Environment from FAT... Unable to read "uboot.env" from mmc0:1...
Loading Environment from UBI... denali-nand-dt nand@ffb90000: timeout while waiting for irq 0x2000
denali-nand-dt nand@ffb90000: reset not completed.
SF: Detected mt25qu02g with page size 256 Bytes, erase size 64 KiB, total 256 MiB
Could not find a valid device for ffb90000.nand.0
Volume env not found! \** Unable to read env from root:env \**
In: serial0@ffc02000
Out: serial0@ffc02000
Err: serial0@ffc02000
Net:
Warning: ethernet@ff800000 (eth0) using random MAC address - 7a:88:78:08:67:59
eth0: ethernet@ff800000
Hit any key to stop autoboot: 0
3788800 bytes read in 177 ms (20.4 MiB/s)
....FPGA reconfiguration OK!
38844038 bytes read in 1789 ms (20.7 MiB/s)
## Loading kernel from FIT Image at 10000000 ...
Using 'conf' configuration
Verifying Hash Integrity ... sha256,rsa4096:linux+ OK
Trying 'kernel' kernel subimage Description: Linux Kernel
Type: Kernel Image
Compression: uncompressed
Data Start: 0x100000d0
Data Size: 38822400 Bytes = 37 MiB
Architecture: AArch64
OS: Linux
Load Address: 0x06000000
Entry Point: 0x06000000
Hash algo: sha256
Hash value: 5a01fea3cdb4c53108c907cecb5176a1f6d298b1621e1da2d2c64536c08681fa
Verifying Hash Integrity ... sha256+ OK
## Loading fdt from FIT Image at 10000000 ...
Using 'conf' configuration
Verifying Hash Integrity ... sha256,rsa4096:linux+ OK
Trying 'fdt' fdt subimage
Description: Linux DTB
Type: Flat Device Tree
Compression: uncompressed
Data Start: 0x125063c0
Data Size: 18744 Bytes = 18.3 KiB
Architecture: AArch64
Hash algo: sha256
Hash value: 3f864bacd52ca036f866b2ebab5048d717260b82b197c535bfafa8ba9a933b2d
Verifying Hash Integrity ... sha256+ OK
Booting using the fdt blob at 0x125063c0
Working FDT set to 125063c0
Loading Kernel Image
Loading Device Tree to 000000007eace000, end 000000007ead5937 ... OK
.......
Created: October 6, 2025
